客製化網頁設計固名思義,全依委外廠商提出的特有需求設計網頁功能, 但其實真的每一個委外廠商都需要客製化的設計服務嗎? 其實不然,大約有80%的廠商使用Wordpress網頁設計就能滿足大部份的設計需求。
而網站架設費用卻只要30%或更低的價格費用。所以差異在於發包廠商不了解,網站架設公司也不願意講(可以賺50萬,為什麼要賺5萬呢),那我們就快點進入正題吧!
推薦好文:
- 最完整的【網頁設計、網站架設】攻略|32個網站設計技巧
- 最精闢的【網站架設費用】解析|官網建置設計報價不被騙
- Wordpress購物車網站架設|電商建置、刷卡金流一把罩
- WP架站一人就搞定|16大【Wordpress網頁設計】教學
客製化網站的適用時機?
只要你的產品、服務不是建構在網路上就能滿足消費者需求,網站客製化一點都不需要。例如皮件、課程教學、手工肥皂、傳產電子零件.... 。
此時網站對公司來說只是一個形象網站、銷售管道。
但相反的若你要把產品、服務建構在網路上滿足消費者需求,較高的機會上你會需要客製化網站,例如線上皮件製作教學、線上找工作(104)、房屋(591)
、外送(Uber Eat、熊貓)之類的。區分的方式很簡單,只要移除網路這塊你還能做的話,其實你就不需要客製化網站。使用 Wordpress網頁設計就能滿足近80%的需求,另外20%的需求看找國外的Wordpress外掛
或許就能滿足你所有的需求。
所以公司網站架設之前,請先諮詢專業的 網站架設公司(如貴設計)。千萬不要貿然就決定網站客製。
客製化網站的優缺點?
客製化網站讓人又愛又恨,它非常好用,將近可滿足99%的需求,但就是非常的昂貴,隨便都是上萬起跳,更多的客製化網頁設計的好處與壞處參考如下。
| 優點 | 缺點 |
|---|---|
|
|
缺點方面,最大的問題就是費用高昂,每個功能都是萬元起跳。若專案規模大,上千萬、上億都是有可能的,且開發時間冗長。 第二點壞處的部份,即然稱之為客製化網站,所以程式邏輯都在軟體開發員身上,自已要修改、調整、開發新功能都難(所以程式交接、註解、說明手冊就變的很重要)。因為你要先搞懂對方寫的程式,你才可以調整。 所以其實修改功能比開發新功能還要複雜,費用會更貴。
優化這塊另外講一下,以Wordpress的優化方式常可以安裝許多外掛並啟動一下即可,但客製化程式並沒有,你必需要了解優化什麼與怎麼優化。所以它的優化門檻較高,但效用會比較好。 反觀Wordpress的外掛安裝完會遇到瓶頸,就上不去了,因為程式架構的問題就卡住了。
客製化網站與Wordpress套版網站的差異?
客製化網站與Wordpress套版網站的賣點其實是不同的,一個是賣彈性靈活、賣客製。另一個是賣快速方便、便宜、功能。
| 客製化網站 | Wordpress套版網站 | |
|---|---|---|
| 需求 | 彈性、靈活 | 受限於版型架構 |
| 功能擴充 | 需付費開發 | 安裝外掛即可(分免費與付費版) |
| 網站優化 | 網站優化不易,但效果很好 | 網站優化容易,但效果普通 |
| 費用 | 高 | 低 |
| 後台 | 付費開發 | Wordpress有完整後台功能 |
| 開發時間 | 冗長 | 迅速 |
| 穩定性 | 較低(視測試人員專業) | 高 |
| 版型相似度 | 低 | 高(買到同樣的版型) |
| 程式語言 | Java、PHP、.net、C++ | PHP |
| 前台網站製作 | html+CSS+js | 拖拉介面+少數HTML |
| 網站管理介面 | 無、需自行撰寫 | 有 |
| 資料庫 | MySQL、Oracle、NoSQL... | MySQL |
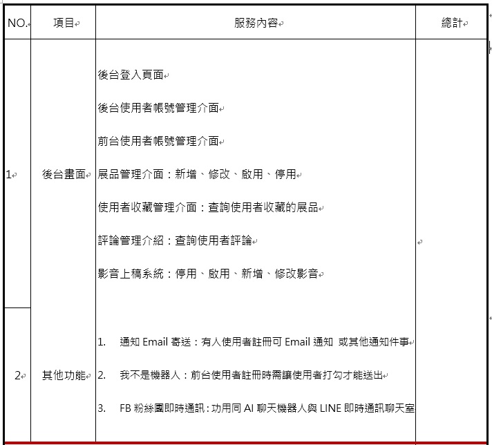
客製化基本功能?
許多企業家一股的就想做客製化,但貴設計報價出去又會被嫌貴,唉...生意難做啊。先讓想做做客製化網站的客戶看看一個客製化網站基本功能至少就如下了
- 資料庫建立、使用者資料表單建立、操作者表單建立、權限表單建立
- 網站基礎建設,如買網址、設定DNS、
- 前台使用者登入介面,如FB登入、Google登入、captcha我不是機器人、忘記密碼、重設密碼
- 後台操作者登入介面,如captcha我不是機器人、忘記密碼、重設密碼,表單登入
- 後台操作者權限管理介面 (角色權限設計、權限的新增、刪除、修改)
- 前台使用者管理介面 ( 前台帳號的新增、刪除、修改、啟用/停用)
- Email通知功能,如SMTP串接
客製化網站費用價格?
客製化網站費用還真沒有一定,小到學生作業幾千元,大到上市貴公司上千萬的價格都有,完全就取決於網站功能數量與需求功能的難度,但一般上10萬元是跑不了的。
在做客製化網站之前請務必弄清楚網站需求,因為客製化網站最大的問題就是業主自已的需求都搞不清楚,
例如很多業主的需求都是使用者在網站上做特定的事情,但在網站需求卻都未估到會員管理系統,光是會員管理系統
所包含的基本頁面就有"使用者註冊、密碼忘記、登入、會員登入的後台管理頁面",至少就四頁了。還沒有包括FB登入、Google登入、我不是機器人、Email發信的基本功能。
而網站管理者的後台也需要實做"使用者的新增、刪除、修改、啟用/停用權限"的功能。請參考最近我們提出的客戶需求單。

所以廠商在估價的時後,也不敢把價格估死,因為通常都是開工的時後做下去,業主才知道缺了什麼、要加什麼。
若早在網站功能完成前提出來修改,還不會被額外收費,最怕的就是廠商做完功能的時後,才驚覺這不是我要的,此時你會收到一張程式設計修改報價費吧。
所以網站架設報價的時後通常只會收到費用範圍。等到有意簽約時後會先收一筆功能需求訪談費用(功能需求訪談有可能會耗到好幾天)、
功能需求訪談出來時後,再簽約時,再正式收取製作網站費用。收費模式因為金額有可能較大,都會看業主偏好,分多次收款。
客製化網站報價?
常常有人一加貴設計的Line劈頭就問我要一個xxx網站,請問多少錢? 或者給我們一張手繪圖就說這個網站要多少錢? (如下) 通常遇到這種報價我們都會直接跳過、省略不接這張單。我舉以下二張圖的例子

- 問題一:一個快遞網站後面到底包含多少頁數、多少功能? 1個頁數還是100個頁數,1個功能or100個功能
- 問題二:何謂是功能行?我們也看不懂
- 問題三:物流軌跡跟蹤?請問什麼物流、怎麼跟蹤? 物流軌跡跟蹤這個就不是小系統了。
- 問題四:"不是很複雜的網站",複不複雜是網頁設計公司來評估的。我們上Google搜尋"網站架設"就一堆資訊,一點也不複雜。但後面隱藏著多大的邏輯、運算處理在裡面。
- 下班時間來詢問,大都屬於C端(個人),非B端(企業),預算不多。
基於上述原因,我們通常不會願意花時間在投資這名客戶身上,通常花了2個小時的時間都在幫對方做功課,對方釐清了許多事情、功能後,就會四處比價,未必會選擇貴設計。

- 手繪圖,字體潦草,完全看不懂
- 整個網站的頁數未交待
- 網站功能有什麼未交待
所以類似手繪圖的我們也不會選擇報價,因為光是"那個是什麼字"的問題,就要花我們許多時間成本去詢問,所以也是選擇跳過。
那到底什麼情況貴設計才願意報價呢?這是某間企業在提供的客製化網站功能資訊, 一看就知道很願意花時間去設計這個網站,功能、需求、流程也交待的相對完整,而且又是屬於企業端。 類似這種的客製化報價,網站設計公司會比較願意投資時間去報價。

所以下次要找網頁設計公司報價之前,請先準備你的網站相關資訊,功能、頁數、流程交待的愈清楚,愈可以得到精準的報價,
在結案的時候也不會被追加款項、修改費用之類的。供參考。
客製化網站範例
貴設計提供您幾個客製化網站範例,以下都是我們客戶的官網。 ex: 貴設計 、 簡單創 、 天使之翼 。 了解我們更多的 網頁設計範例作品集
結論
客製化網站的賣點客製、彈性、靈活。所以相對的程式功能需求、設計感及風格都是獨樹一幟。再加上客製化網站之前 還有一件很重要的事情要做就是"需求探訪"。貴設計過去為了做一個專案,光是需求探訪就花了3個星期的時間,每天就是找使用者聊天、談需求。 所以客製化網站的費用高昂不是沒有道理的,需求探訪+專案執行少則1個月、多則半年~1年都是有可能的。
常見問題
以下為客製化網頁設計費用相關常見問題,幫助你快速理解所有客製化網頁設計費用的概念。
客製化網站和 WordPress 網站有什麼差別?
客製化網站是完全依需求開發, 功能彈性高但開發成本較高。 WordPress 則是利用現成系統與外掛建置網站, 架設速度快、成本低, 適合大部分企業網站。
客製化網站費用大約多少?
客製化網站費用差異很大, 一般小型客製網站可能從十萬元起, 大型平台型網站甚至可能達到數百萬以上, 主要取決於功能數量與開發難度。
什麼情況需要做客製化網站?
當企業的產品或服務必須透過網站系統運作, 例如媒合平台、訂單系統或大型會員系統, 通常才需要客製化網站開發。
客製化網站有哪些優點?
客製化網站最大的優點是功能彈性高, 可以依企業需求開發專屬系統, 並能在網站速度、SEO 與系統架構上進行高度優化。
客製化網站有哪些缺點?
客製化網站通常開發時間較長, 費用也相對較高, 且後續維護與功能修改 往往需要專業工程師協助。
為什麼客製化網站報價差異很大?
客製化網站的價格主要取決於功能需求、 頁面數量與系統複雜度。 不同企業的需求差異很大, 因此網站設計公司通常只能提供費用區間。
客製化網站比較適合做 SEO 嗎?
客製化網站在技術架構上具有高度彈性, 可以針對 SEO 進行細部優化, 例如網站速度、結構與資料庫設計, 因此在大型網站中常被採用。


