更多網頁設計教學
Wordpress複製-Yoast Duplicate Post
想要擁有複製功能,推薦複製外掛Yoast Duplicate Post,目前「複製」排名第一的外掛,Yoast Duplicate Post外掛不止複製文章,還可以複製頁面、商品、 作品集、幻燈片、模版等。Yoast Duplicate Post啟用安裝數3百萬以上,非常穩定,最後更新時間都是近期的,介面也有中文,非常友善。
在Wordpress安裝Yoast Duplicate Post外掛
至後台,外掛 ➔ 安裝外掛
這邊可以找到很多外掛,基本上都不需要付費,除了今天推薦的Yoast Duplicate Post,也推薦其他必裝外掛➔ Wordpress Plugin 外掛必裝推薦清單
- 搜尋 Yoast Duplicate Post
- 按「立即安裝」 ➔ 「啟用」

- 按啟用後,畫面會跳到「已安裝外掛」,找到「Yoast Duplicate Post」並且按「設定」

Yoast Duplicate Post外掛設定
安裝可以設定你希望可以使用的功能,例如開啟商品複製、作品集複製等。
- 複製項目
- 需要複製的文章/頁面元素:他已經勾選好基本的設定,這邊看你有沒有想要增加的元素一起複製起來,如果沒有可以跳過。

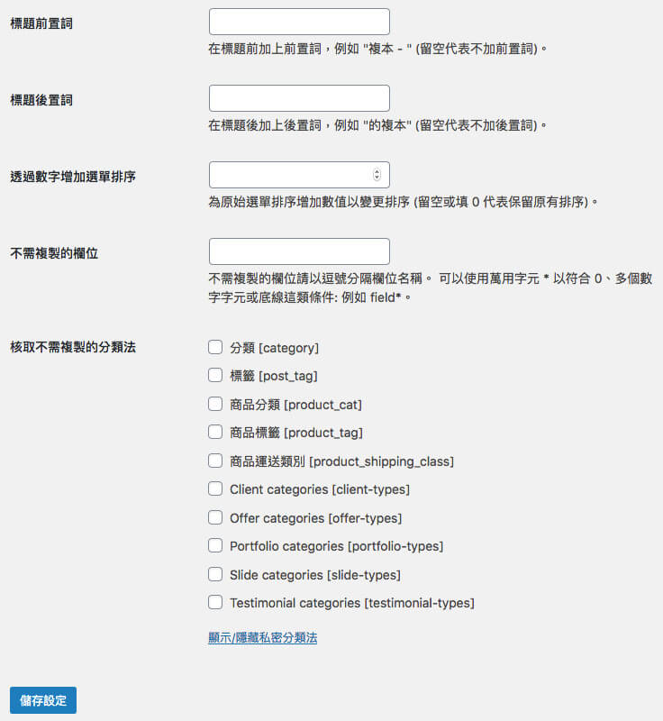
- 下方還有其他功能,像是你可以在標題前或後加上「副本」,或著不需要分類、標籤一起複製等,可以在最下方勾選。

- 需要複製的文章/頁面元素:他已經勾選好基本的設定,這邊看你有沒有想要增加的元素一起複製起來,如果沒有可以跳過。
- 權限
- 可進行複製操作的角色:哪一個角色可以使用這功能,設定權限。

- 需要啟用複製功能的內容類型:除了文章與頁面外,其他如果你有商品、客戶、折價卷、作品集、幻燈片等,都可開啟。

- 可進行複製操作的角色:哪一個角色可以使用這功能,設定權限。
- 最後記得都要「儲存設定」喔!
文章內使用複製功能
至文章 ➔ 全部文章

滑鼠滑至文章會出現一排,按「複製」,就會出現「xxx-草稿」

想要一次複製很多篇文章可以勾選想複製的文章,批次操作 按複製 套用,就會出現了。

複製就完成了!這功能真的很適合寫文章使用~可以非常快速,少掉很多排版、或是設定等,小編真的很喜歡這功能~推薦給你們~~
常見問題
以下為WordPress複製文章外掛相關常見問題,幫助你快速理解所有WordPress複製文章外掛的概念。
Yoast Duplicate Post 是什麼?
Yoast Duplicate Post 是一款 WordPress 外掛,可以讓網站管理者快速複製文章或頁面。透過這個外掛,只需一鍵就能將現有文章複製成草稿,方便重新編輯或建立新的內容。
為什麼 WordPress 需要複製文章功能?
複製文章可以節省重新排版與設定的時間。如果網站有固定的文章格式、SEO設定或版型,透過複製文章後再修改內容,就可以快速建立新的文章或頁面。
如何安裝 Yoast Duplicate Post 外掛?
在 WordPress 後台進入「外掛 → 安裝外掛」,搜尋 Yoast Duplicate Post 並點擊「安裝」,安裝完成後啟用外掛即可開始使用。
WordPress 如何複製文章?
安裝 Yoast Duplicate Post 外掛後,在 WordPress 後台的文章列表中,將滑鼠移到文章標題上方會出現「複製」按鈕。點擊後系統會建立一篇相同內容的草稿文章。
Yoast Duplicate Post 可以複製哪些內容?
除了文章之外,Yoast Duplicate Post 也可以複製頁面、商品、作品集或其他自訂文章類型。管理者可以在外掛設定中選擇哪些內容類型可以使用複製功能。
Yoast Duplicate Post 可以設定使用權限嗎?
可以。在外掛設定中可以指定哪些 WordPress 角色能使用複製功能,例如管理員、編輯或作者,確保只有授權使用者能進行複製操作。
WordPress 可以批次複製文章嗎?
使用 Yoast Duplicate Post 外掛時,可以在文章列表中勾選多篇文章,透過批次操作功能進行複製。這在建立大量內容時會非常方便。













